Publications


Nucleosome stability safeguards cell identity, stress resilience and healthy aging

     Tan, E. P. et al.
     BioRxiv  2025 Sep 18:2025.09.17.676776

     Pub35  DOI35
  • Fig. 1Nucleosome instability compromises lineage-specific gene expression programs and induces inflammatory, immune and stress responses, recapitulating aging-like signatures across mouse tissues
  • Fig. 2Nucleosome instability induces aging-like stress-idenity convergence in single cells
  • Fig. 3Nucleosome instability accelerates aging phenotypes in C. elegans and D. melanogaster
  • Fig. 4Nucleosome instability reduces epigenetic resilience and heightens vulnerability to exogenous perturbations
html slideshow by WOWSlider.com v5.6m

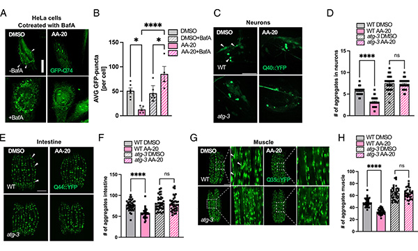
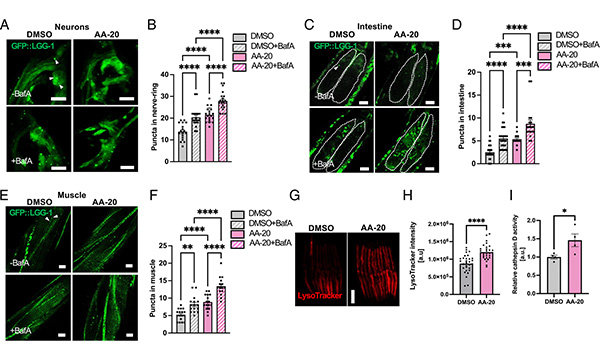
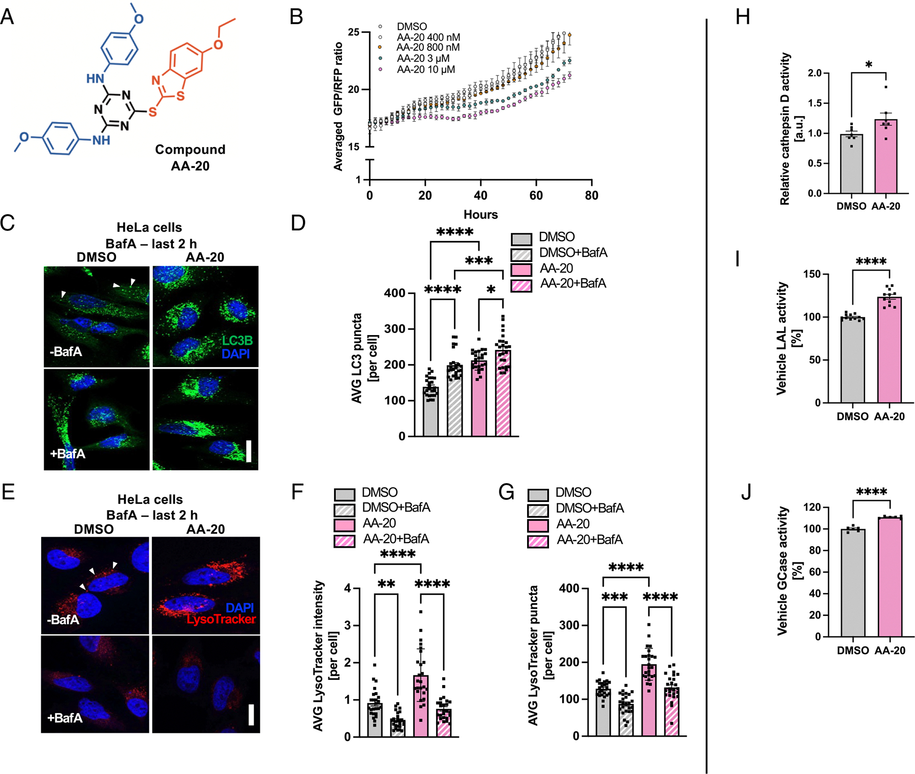
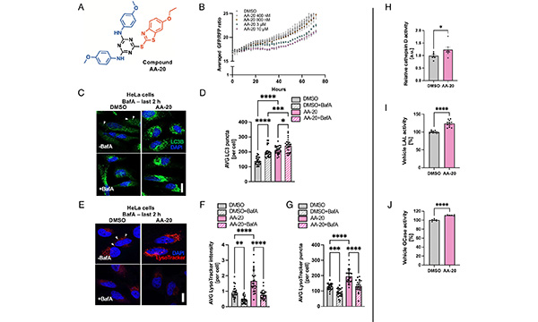
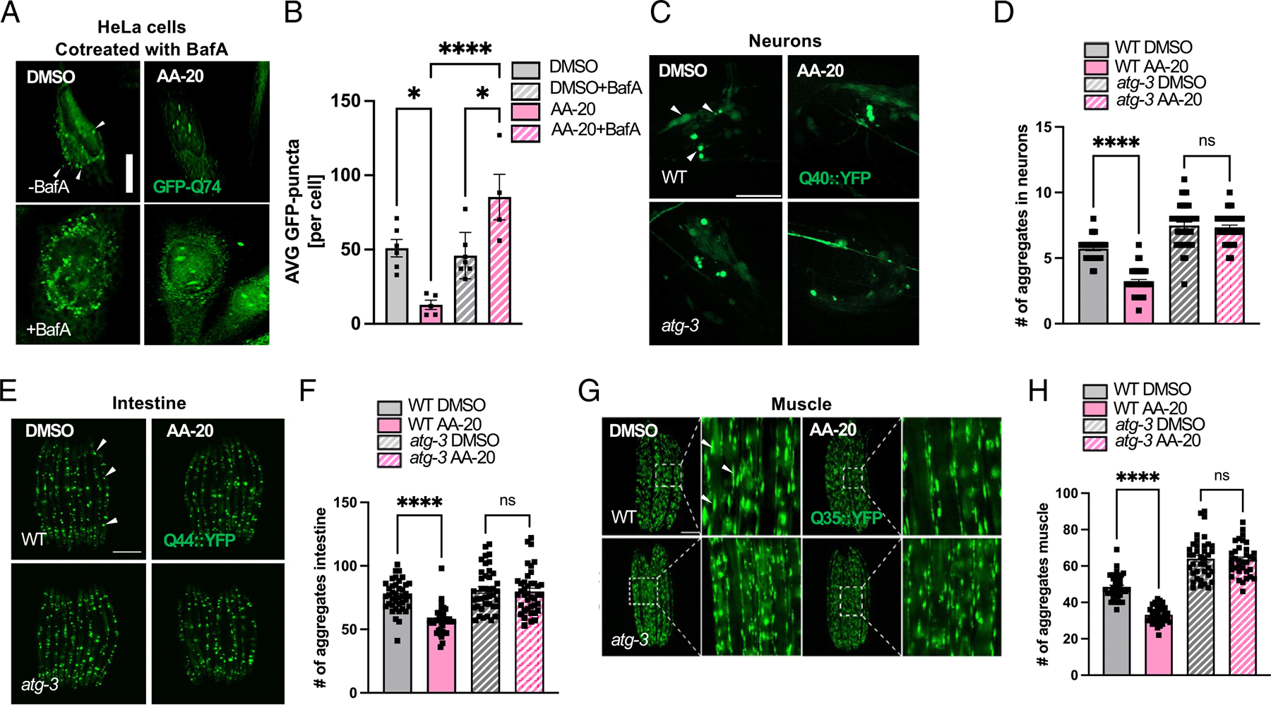
Autophagy activator AA-20 improves proteostatis and extends Caenorhabditis elegans lifespan

     Tan, E. P. et al.
     PNAS  2025 Aug 12;122(32):e2423455122

     Pub34  DOI34
  • Fig. 1AA-20 promotes autophagy in mammalian cells
  • Fig. 2AA-20 enhances autophagy in C. elegans
  • Fig. 3AA-20 reduces neutral lipids levels in an autophagy-dependent manner in C. elegans
  • Fig. 4AA-20 ameliorates protein aggregate overload in both mammalian cells and C. elegans
html slideshow by WOWSlider.com v5.6m

AI-Driven Identification of Exceptionally Efficacious Polypharmacological Compounds That Extend the Lifespan of Caenorhabditits elegans

      Avchaciov, K. et al.
     Aging Cell  2025 Jul;24(7):e70060

     Pub33  DOI33
  • Fig. 1Computational design of lifespan-extending polypharmacological geroprotectors
  • Fig. 2Computationally designed geroprotectors targets multiple G-protein coupled receptors
html slideshow by WOWSlider.com v5.6m

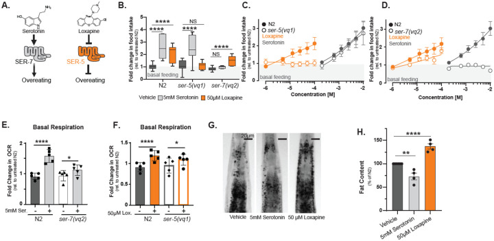
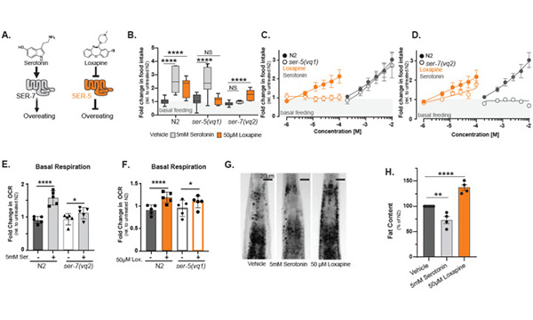
Uncoupling overeating and fat storage by modulation of different serotongeric receptors

      Clark, C. et al.
     bioRxiv  2025 Mar 19:2025.03.18.644037

     Pub32  DOI32
  • Fig. 1The antipsychotic, loxapine, and serotonin differentially remodel energy balance
  • Fig. 2SER-5 and SER-7 are the sole receptors mediating the transcriptional response to hyperphagia
  • Fig. 3Biosynthetic pathways up-regulated by serotonin or loxapine treatment
  • Fig. 4Chemical inhibition of biosynthetic pathways suppresses loxapine and serotonin-induced hyperphagia
html slideshow by WOWSlider.com v5.6m

TargetSeeker-MS: A Bayesian Inference Approach for Drug-Target Discovery Using Protein Fractionation Coupled to Mass Spectrometry

      Xie, Y. et al.
     Journal of the American Society for Mass Spectrometry  2025 Apr 2;36(4):664-679

     Pub31  DOI31
  • Fig. 1Experimental and computational pipeline
  • Fig. 2Fractionation profile similarity
  • Fig. 3Analysis of the DiffPOP/C. elegans data set
  • Fig. 4Analysis of the TSA/C. elegans data set
html slideshow by WOWSlider.com v5.6m

Activity-dependent synthesis of Emerin gates neuronal plasticity by regulating proteostasis

      Xie, Y. et al.
     Cell Reports  2025 Apr 22;44(4):115439

     Pub30  DOI30
  • Fig. 1Cell type-specific proteomics characterize visual experience-dependent nascent protein dynamics
  • Fig. 2Emerin is an activity-regulated protein
  • Fig. 3Acute activity-induced Emerin expression is driven directly by translation
  • Fig. 4Emerin bidirectionally regulates protein synthesis including translation factors and synaptic proteins
html slideshow by WOWSlider.com v5.6m

Quantifying Food Intake in Caenorhabditis elegans by Measuring Bacterial Clearance

     Clark, C. et al.
     Jove  2024 Feb 23:(204)

     Pub29  DOI29
  • Fig. 1Schematic of the bacterial clearance assay
  • Fig. 2Design and analysis
  • Fig. 3Representative Results
html slideshow by WOWSlider.com v5.6m

Proteostasis is differentially modulated by inhibition of translation initiation or elongation

     Clay, KJ. et al.
     ELife  2023 Oct 5:12:e76465

     Pub28  DOI28
  • Fig. 1Identifying mechanistic inhibitors of protein synthesis in C. elegans
  • Fig. 2Initiation but not elongation inhibitors depend on HSF-1 to protect C. elegans from thermal stress
  • Fig. 3Elongation inhibitors reduce the number of heat shock-induced protein aggregates
  • Fig. 4Elongation inhibitors protect C. elegans from proteasomal stress independent of hsf-1
html slideshow by WOWSlider.com v5.6m

Targeting Clic1 for the treatment of obesity: A novel therapeutic strategy to reduce food intake and body weight

     Zapata, RC. et al.
     Mol Metab  2023 Oct:76:101794

     Pub26  DOI26
  • Fig. 1Hypothalamic Expression of Clic1
  • Fig. 2Whole body knockout of Clic1 is associated with lower food intake and body weight
  • Fig. 3IAA94 mediated reduction in food intake is mediated via Clic1
  • Fig. 4Clic1 inhibition has a dose dependent effect on reducing body weight and has an additional effect on weight loss when given in combination with GLP-1 agonist, Liraglutide
html slideshow by WOWSlider.com v5.6m

Adipocytes control food intake and weight regain via Vacuolar-type H+ ATPase

     Zapata, RC. et al.
     Nat Commun  2022 Aug 30;13(1):5092

     Pub26  DOI26
  • Fig. 1Identification of metabolic memory genes in adipose tissue in formerly obese mice
  • Fig. 2V-ATPase expression in obesity
  • Fig. 3Adipocyte-specific Atp6v0a1 depletion in vitro and in vivo
  • Fig. 4Adipocyte-specific Atp6v0a1 KO mice fed HFD gain less weight due to reduced food intake
html slideshow by WOWSlider.com v5.6m

Rapamycin-mediated mouse lifespan extension: Late-life dosage regimes with sex-specific effects

     Strong, R. et al.
     Aging Cell  2020 Nov;19(11):e13269

     Pub25  DOI25
  • Fig. 1Kaplan–Meier survival plots for female and male mice exposed to different Rapa treatment schedules
  • Fig. 2Weight at 6–24 months of age for Control and Rapa‐treated mice, pooled across sites
  • Fig. 3Kaplan–Meier survival plots for female and male mice treated with 17‐DMAG, Min, bGPA, or MitoQ
html slideshow by WOWSlider.com v5.6m

A chemical biology approach to identifying molecular pathways associated with aging

     Currais, A. et al.
     Geroscience  2021 Feb;43(1):353-365

     Pub24  DOI24
  • Fig. 1Experimental diagram
  • Fig. 2Aging of the hippocampal transcriptome in SAMP8 mice is significantly prevented by CAD031
  • Fig. 3CAD031 maintains several parameters of mitochondrial metabolism that are altered with aging in SAMP8 mice
  • Fig. 4Effects of CAD031 on brain and plasma metabolites. a Pathway enrichment analysis with cortex metabolites found altered in 13 months vs 13 months+CAD031
html slideshow by WOWSlider.com v5.6m

The aging transcriptome: read between the lines

     Perez-Gomez, A. et al.
     Current Opinion in Neurobiology  2020 Aug;63:170-175

     Pub23  DOI23
  • Fig. 1Random and non-random forms of transcriptional degeneration
html slideshow by WOWSlider.com v5.6m

Elevating acetyl-CoA levels reduces aspects of brain aging

     Currais, A. et al.
     Elife  2019 Nov 19;8:e47866

     Pub22  DOI22
  • Fig. 1Aging of the hippocampal transcriptome in SAMP8 mice is significantly prevented by CMS121 and J147
  • Fig. 2CMS121 and J147 preserve cognitive parameters in SAMP8 mice when administered at advanced stages of the phenotype
  • Fig. 3CMS121 and J147 specifically maintain the expression of genes associated with the mitochondria that are altered with aging in SAMP8 mice
  • Fig. 4Global metabolic analysis of brain cortex and blood plasma
html slideshow by WOWSlider.com v5.6m

Pharmacological convergence reveals a lipid pathway that regulates C. elegans lifespan

     Chen, A.L. et al.
     Nature Chem.  2019 May;15(5):453-462.

     Pub22  DOI22
  • Fig. 1A chemical proteomic map of serine hydrolase (SH) activities and their chemical inhibition in C. elegans
  • Fig. 2Phenotypic screening identifies SH-directed inhibitors that extend lifespan in C. elegans
  • Fig. 3Identification of FAAH-4 as a principal target of JZL184 in C. elegans
  • Fig. 4FAAH-4 is inhibited by JZL184
html slideshow by WOWSlider.com v5.6m

Loss of genomic integrity induced by lysosphingolipid imbalance drives ageing in the heart

     Ahuga, G et al.
     EMBO Rep.  2019 Apr 20;(4):e47407

     Pub22  DOI22
  • Fig. 1Killifish hearts show molecular, physiological and metabolic signatures of cardiac ageing
  • Fig. 2Elevated sphinganine levels induce DNA damage without causing apoptosis in cardiomyocytes
  • Fig. 3Elevated sphinganine levels induce genomic instability and ageing signatures in human cardiomyocytes
  • Fig. 4DHS ‐induced genomic instability is a consequence of HDAC inhibition in human cardiomyocytes
html slideshow by WOWSlider.com v5.6m

A phenotypic Caenorhabditis elegans screen identifies a selective suppressor of antipsychotic-induced hyperphagia

     Perez-Gomez, A et al.
     Nat Commun  2018 Dec 10;9(1):5272

     Pub21  DOI21
  • Fig. 1AP administration results in hyperphagic response in C. elegans
  • Fig. 2C. elegans based screen of FDA-approved drugs for potential adjuvant to block AP-induced hyperphagia
  • Fig. 3Co-administration of minocycline in mice prevents olanzapine-induced hyperphagia and weight gain
  • Fig. 4RNA sequencing identifies gene expression profile associated with AP-hyperphagia
html slideshow by WOWSlider.com v5.6m

Translation attenuation by minocycline enhances longevity and proteostasis in old post-stress-responsive organisms

     Solis, GM. et al.
     Elife  2018 Nov 27;7

     Pub20  DOI20
  • Fig. 1Stress signaling pathway activity declines with age
  • Fig. 2Minocycline suppresses stress signaling pathway activity
  • Fig. 3Minocycline attenuates translation in C. elegans
  • Fig. 4Minocycline attenuates translation and reduces ribosomal load of highly translated mRNAs
html slideshow by WOWSlider.com v5.6m

Geroneuroprotectors: Effective Geroprotectors for the Brain

     Shubert, D. et al.
     Trends Pharmacol Sci.  2018 Dec;39(12):1004-1007

     Pub19  DOI19
  • Fig. 1Geroneuroprotectors (GNPs) Share Molecular Pathways with Caloric Restriction and Geroprotectors
html slideshow by WOWSlider.com v5.6m

The mitochondrial ATP synthase is a shared drug target for aging and dementia

     Goldberg J. et al.
     Aging Cell  2018 Apr;17(2)

     Pub18  DOI18
  • Fig. 1Target identification by DARTS and affinity precipitation pull‐downs
  • Fig. 2J147 targets mitochondrial bioenergetics
  • Fig. 3Knockdown of ATP5A phenocopies the neuroprotective effects of J147
  • Fig. 4J147 and ATP5A modulate AMPK/mTOR signaling
html slideshow by WOWSlider.com v5.6m

Computation Analysis of Lifespan Experiment Reproducibility

     Petrascheck M and Miller DL
     Front Genet.  2017 Jun 30;8:92

     Pub17  DOI17
  • Fig. 1Gompertz-based Parametric Model for C. elegans lifespan
  • Fig. 2Frequent scoring of lifespan strongly affects accuracy of lifespan measurement but only modestly affects power of detection
  • Fig. 3Population size has important effect on power of detection
  • Fig. 4Lifespan extensions caused by changing γ values has little effect on POD
html slideshow by WOWSlider.com v5.6m

The DrugAge database of aging-related drugs

     Barardo D, et al.
     Aging Cell  2017 Jun;16(3):594-597

     Pub16  DOI16
  • Fig. 1Several snapshots of DrugAge's Web interface
  • Fig. 2DrugAge analyses and functional enrichment
html slideshow by WOWSlider.com v5.6m

C. elegans as Model for Drug Discovery

     Carretero M, Solis GM, Petrascheck M
     Curr Top Med Chem.  2017 Jan 31; 17(32)

     Pub15  DOI15

Mood, stress and longevity: convergence on ANK3

     Rangaraju S, Levey DF, Nho K, Jain N, Andrews KD, Le-Niculescu H, Salomon DR, Saykin AJ, Petrascheck M, Niculescu AB
     Mol Psychiatry  2016 Aug; 21(8):1037-49

     Pub14  DOI14
  • Fig. 1Flowchart of studies
  • Fig. 2Human GWAS. Identifying SNPs associated with depressive symptoms in an aging cohort using an extreme trait design
  • Fig. 3Convergent functional genomics
  • Fig. 4The antidepressant mianserin requires ANK3/unc-44 to protect C. elegans from oxidative stress and to extend lifespan
  • Fig. 5ANK3 and survival
  • Fig. 6ANK3 as a gene expression biomarker for biological age
  • Fig. 7Proposed mechanistic cascade
html slideshow by WOWSlider.com v5.6m

Metabolic drift in the aging brain

     Ivanisevic J, et al.
     Aging  2016 May; 8(5):1000-20

     Pub13  DOI13
  • Fig. 1Experimental design of comprehensive regional and temporal profiling of murine brain proteome and metabolome
  • Fig. 2Hippocampal proteomic changes from 12 to 24 months
  • Fig. 3Metabolic changes and associated affected pathways in aged mouse brain using global metabolomic approach
  • Fig. 4Metabolome drift in the aged murine brain
  • Fig. 5Metabolite level changes in core metabolism of aged mouse brain
html slideshow by WOWSlider.com v5.6m

Proton Pump Inhibitors Accelerate Endothelial Senescence

     Yepuri G, Sukhovershin R, Nazari-Shafti TZ, Petrascheck M, Ghebre YT, Cooke JP
     Circ Res. 2016 Jun 10;118(12)

     Pub12  DOI12
  • Fig. 1Esomeprazole impairs proteostasis
  • Fig. 2Esomeprazole impairs endothelial function
  • Fig. 3Proton pump inhibitors (PPIs) accelerate endothelial senescence
  • Fig. 4Proton pump inhibitors reduce telomere length and expression of shelterin complex subunits
html slideshow by WOWSlider.com v5.6m

C. elegans S6K Mutants Require a Creatine-Kinase-like Effector for Lifespan Extension

     McQuary P, et al.
     Cell Reports  2016 Mar 08; 14(9):2059-677

     Pub11  DOI11
  • Fig. 1Graphical abstract
  • Fig. 2argk-1 Is Selectively Required for the Long Lifespan of rsks-1/S6K Mutants
  • Fig. 3argk-1 Is Required for Increased AMPK Activity in rsks-1/S6K Mutants
  • Fig. 4aak-2/AMPK Contributes to Lifespan Extension by Overexpression of ARGK-1
  • Fig. 5Creatine Kinase Expression Is Increased in the Cerebellums of S6K−/− Mice
html slideshow by WOWSlider.com v5.6m

Suppression of transcriptional drift extends C. elegans lifespan by postponing the onset of mortality

     Rangaraju S, Solis GM, Thompson R, Gomez-Amaro R, Kurian L, Encalada S, Niculescu III A, Salomon D, Petrascheck M
     eLife  2015 Dec 01; 6:77

     Pub10  DOI10
  • Fig. 1Transcriptional drift-variance increases with age.
  • Fig. 2Transcriptional drift-variance is attenuated by two longevity paradigms.
  • Fig. 3Preserving low drift-variances in redox pathways preserves redox capacity into old age.
  • Fig. 4Preserving redox capacity into old age requires the serotonin receptor SER-5.
  • Fig. 5Mianserin attenuates drift-variance in peripheral tissues via SER-5.
  • Fig. 6Mianserin extends lifespan by specifically slowing age-associated changes in early adulthood.
  • Fig. 7Transcriptional drift-variance increases with age in various species.
html slideshow by WOWSlider.com v5.6m

Atypical antidepressants extend lifespan of Caenorhabditis elegans by activation of a non-cell-autonomous stress response

     Rangaraju S, Solis GM, Andersson S, Gomez-Amaro R, Kardakaris R, Broaddus C, Niculescu III A, Petrascheck M
     Aging Cell  2015 Aug 08; 14(6): 971-981

     Pub9  DOI9
  • Fig. 1The atypical antidepressant Mianserin increases synaptic transmission and resistance to oxidative stress.
  • Fig. 2Mianserin activates a protective oxidative stress response.
  • Fig. 3Mianserin-mediated activation of the oxidative stress response is dependent on synaptic transmission and chemosensation.
  • Fig. 4Reactive oxygen species-mediated activation of the oxidative stress response is independent of synaptic transmission.
  • Fig. 5Lifespan extension and protection from oxidative stress by Mianserin require similar genes.
  • Fig. 6Neuronal versus cell-autonomous activation of the oxidative stress response.
html slideshow by WOWSlider.com v5.6m

Measuring Food Intake and Nutrient Absorption in Caenorhabditis elegans

     Gomez-Amaro R, Valentine E, Carretero M, LeBoeuf S, Rangaraju S, Broaddus C, Solis GM, Williamson J, Petrascheck M
     Genetics  2015 Jun; 200(2):443-54

     Pub8  DOI8
  • Fig. 1Measurement of bacterial clearance with C. elegans.
  • Fig. 2Body size influences food intakes.
  • Fig. 3Modulation of food intake by serotonergic signaling.
  • Fig. 4Measurement of nutrient absorption in C. elegans using metabolic labeling coupled with quantitative mass spectrometry.
  • Fig. 5Pulse-feeding assay.
html slideshow by WOWSlider.com v5.6m

Pharmacological classes that extend lifespan of Caenorhabditis elegans

     Carretero M, Gomez-Amaro R, Petrascheck M
     Front. Genet.  2015 Mar 03; 6:77

     Pub7  DOI7

High-throughput small-molecule screening in Caenorhabditis elegans

     Rangaraju S, Solis GM, Petrascheck M
     Methods Mol. Biol.  2015 Dec 22;1263:139-551

     Pub6  DOI6
  • Table 1Compound Screening Libraries.
  • Fig. 1Examples of C. elegans phenotypes that can be imaged in 96-well plates.
html slideshow by WOWSlider.com v5.6m

The metabolite α-ketoglutarate extends lifespan by inhibiting ATP synthase and TOR

     Chin RM, et al.
     Nature  2014 Jun 19;509(7505):397-401

     Pub5  DOI5
  • Fig. 1a-KG extends the adult lifespan of C. elegans.
  • Fig. 2a-KG binds and inhibits ATP synthase.
  • Fig. 3a-KG longevity is mediated through ATP synthase and the dietary restriction/TOR axis.
  • Fig. 4Inhibition of ATP synthase by a-KG causes a conserved decrease in TOR pathway activity.
html slideshow by WOWSlider.com v5.6m

A pharmacological network for lifespan extension in Caenorhabditis elegans

     Ye X, Linton JM, Schork NJ, Buck LB, Petrascheck M
     Aging Cell  2014 Apr;13(2):206-15

     Pub4  DOI4
  • Fig. 1Overview of screening strategy and results.
  • Fig. 2Numerous compounds increase Caenorhabditis elegans lifespan.
  • Fig. 3Many compounds protect Caenorhabditis elegans from oxidative stress.
  • Fig. 4Correlation between effects of compounds on lifespan and stress resistance.
  • Fig. 5Pharmacological network for lifespan extension.
html slideshow by WOWSlider.com v5.6m

Measuring Caenorhabditis elegans life span in 96 well microtiter plates

     Solis GM, Petrascheck M
     J Vis Exp.  2011 Mar 18;(49). pii: 2496

     Pub3  DOI3
  • The microtiter plate based lifespan assay accurately reproduces changes in lifespan reported in the literature.
html slideshow by WOWSlider.com v5.6m

A high-throughput screen for chemicals that increase the lifespan of Caenorhabditis elegans

     Petrascheck M, Ye X, Buck LB
     Ann N Y Acad Sci.  2009 Jul;1170:698-701

     Pub2  DOI2
  • Extension of C. eleganslifespan by mianserin.
html slideshow by WOWSlider.com v5.6m

An antidepressant that extends lifespan in adult Caenorhabditis elegans

     Petrascheck M, Ye X, Buck LB
     Nature 2007 Nov 22;450(7169):553-6

     Pub1  DOI1
  • Fig. 1Increases in C. elegans lifespan by human serotonin receptor antagonists require serotonin and octopamine signalling.
  • Fig. 2Mianserin and methiothepin are antagonists of SER-3 octopamine and SER-4 serotonin receptors.
  • Fig. 3Lifespan extension by mianserin and dietary restriction are related.
html slideshow by WOWSlider.com v5.6m